Herramientas DNC, Diagnostico de Necesidades de Capacitación

La herramienta DNC es un instrumento avanzado que se ha desarrollado siguiendo los principios teóricos de la Metodología Coaching-Learning. Este enfoque metodológico permite una integración eficaz del desarrollo de competencias técnicas, emocionales y supraemocionales.

El DNC (Diagnóstico de las Necesidades de Capacitación) se utiliza para identificar con precisión las áreas que requieren capacitación tanto en habilidades técnicas como en competencias emocionales y supraemocionales. Mediante un análisis detallado del desempeño actual, la herramienta crea perfiles que destacan fortalezas y áreas de mejora. A partir de esta información, se diseñan estrategias de capacitación personalizadas que buscan un desarrollo equilibrado y completo.

Además, el DNC considera el contexto organizacional, alineando las necesidades de capacitación con los objetivos estratégicos de la empresa. Esto asegura que el desarrollo de habilidades no solo mejore el rendimiento individual, sino que también refuerce la cohesión y la cultura organizacional.

Proceso para la detección y desarrollo del TALENTO

Shining

Optimización y análisis de procesos de aprendizaje con el objetivo de consolidar un sistema de gestión por competencias. Combinamos competencias básicas y transversales con habilidades emocionales y supra-emocionales, siempre bajo un enfoque de excelencia, utilizando redes neuronales competitivas para aplicar de manera efectiva los algoritmos de aprendizaje profundo.

Una vez establecida la situación de partida y a partir del informe de Autoevaluación se inicia el proceso de acompañamiento con las conversaciones que se van generando entre ambos interlocutores, en las que el Experto en Shining deberá utilizar de forma adecuada las herramientas de que dispone para :

  • Reflexionar conjuntamente sobre los resultados recogidos en los diferentes informes.
  • Identificar claramente los objetivos que persigue el entrenado con el proceso de desarrollo personal.
  • Conseguir la eficacia de las acciones en la consecución de esos objetivos (que será mayor a medida que el objetivo definido este mas alineado con las expectativas de éxito de la persona en vías de desarrollo).

En este proceso son de crucial importancia las HABILIDADES y DESTREZAS que la persona que actúe como Experto en Shining pueda desplegar en aras de conseguir un éxito en el mismo proceso de desarrollo (Eficacia y Eficiencia).

 

¿Cuáles son los esquemas mentales que identificamos?

Con las herramientas diseñadas iniciamos un proceso de identificación y reflexión personal sobre aspectos muy específicos que determinan nuestro patrón de comportamiento.

Estilos Motivacionales CEES (EM)

Creencias sobre las Características de Comportamiento que definen Estilos Motivacionales activados por necesidades específicas.

Autoeficacia Percibida (CAP)

Creencias sobre las propias capacidades para poder afrontar ciertas situaciones que requieren el dominio de habilidades y destrezas asociadas.

Compromiso Emocional (CEM)

Creencias sobre el comportamiento asociado a ciertos rasgos de personalidad que fortalecen el compromiso hacia la acción de la persona.

Madurez Emocional (ME)

Creencias sobre el comportamiento asociado a prestar atención, definir la claridad y grado de reparación de emociones y sentimientos individuales.

Expectativas de Éxito

Definir el concepto éxito en nuestra vida y los objetivos y metas asociados a conseguirlo, así como su grado de alineación de nuestras creencias de comportamiento para conseguirlo.

Fases para un correcto Diagnostico de Necesidades de Capacitación

Primera Fase: Modelización

Modelo Modular DNC

Todo ello queda plasmado en Modelo Molar que propone la interrelación de cada micro-modelo entre las variables que lo determinan y que va creciendo a medida que se van modificando los parámetros que lo constituyen.

Segunda Fase: Reflexión

Identificación del Patrón Mental Individual

Como resultado de los consecuentes informes derivados de las herramientas, la persona inicia un camino de REFLEXION PERSONAL sobre esos resultados que se plasmarán en denominado proceso de planificación estratégica de mejora personal e individual.

Tercera Fase: Programación

En construcción

Lorem ipsum dolor sit amet, consectetur adipiscing elit. Nullam consequat libero libero, ac suscipit turpis venenatis a. Proin felis erat, tincidunt sit amet mauris ac, tristique posuere velit. Orci varius natoque penatibus et magnis dis parturient montes, nascetur ridiculus mus. Duis vel dictum ipsum, in ornare enim. Quisque nec risus nisl. Ut egestas laoreet sapien, venenatis vehicula augue lobortis id. Nulla suscipit fermentum enim eu maximus. Curabitur at tempor tellus. Maecenas facilisis porta vestibulum. Nunc et lacinia mauris. Donec scelerisque nec orci in facilisis. In ut scelerisque velit. Vestibulum eleifend orci nec urna varius, vel sodales nulla placerat. In tincidunt, libero imperdiet suscipit pharetra, diam sem rutrum justo, et elementum ante urna ut tortor. Duis vehicula turpis commodo nibh pretium consectetur. Sed feugiat odio vitae elit vestibulum pretium.

Cuarta Fase: Simulación

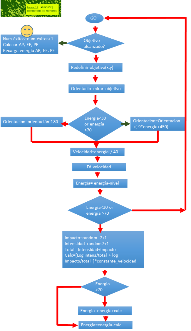
Modelo Basado en Sistemas Multiagentes

Todo ello queda Plasmado en un simulador creado siguiendo los parámetros de los Modelos de Sistemas Multiagentes basado en los algoritmos que usa la Inteligencia Artificial para elaborar dichas simulaciones. Este simulador ofrece una forma fácil y amigable de recomendaciones acerca de como diseñar programas específicos de capacitación mas eficaces y eficientes en función de los objetivos planteados, pues ayuda a visualizar el impacto de las acciones de capacitación sobre los procesos multinacionales a nivel individual y grupal.